''ΕΡΑΣΙΤΕΧΝΙΚΟ ΔΥΚΤΙΟ ΕΛΛΑΔΑΣ ΝΟΣΤΑΛΓΙΑ'' H ΚΑΛΥΤΕΡΗ ΕΛΛΗΝΙΚΗ ΜΟΥΣΙΚΗ ΑΠΟ ΤΑ 1960 ΜΕΧΡΙ ΣΗΜΕΡΑ ΟΛΟ ΤΟ 24ΩΡΟ . Ο ΣΤΑΘΜΟΣ ΤΩΝ ΜΕΓΑΛΩΝ ΕΠΙΤΥΧΙΩΝ ΤΟΥ ΕΛΛΗΝΙΚΟΥ ΠΕΝΤΑΓΡΑΜΟΥ ΣΤΗΝ ΕΛΛΑΔΑ ΜΕ ΕΚΠΛΗΚΤΙΚΗ ΠΟΙΟΤΗΤΑ ΗΧΟΥ HD.
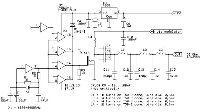
ΚΑΤΑΣΚΕΥΗ ΠΟΜΠΟΥ 10 - 15 WATT SMART KIT
smartkit 10watt
ΚΑΤΑΣΚΕΥΗ ΠΟΜΠΟΥ 10 - 15 WATT SMART KIT MAZI ME ΟΛΑ ΤΟΥ ΤΑ ΥΛΙΚΑ
ΚΑΙ ΤΙΣ ΠΛΑΚΕΤΕΣ ΚΑΤΑΣΚΕΥΗΣ
Εγγραφή σε:
Σχόλια (Atom)






