KATAΣΚΕΥΗ ΠΟΜΠΟΥ HF 300 WATT ME 2 BLF177
ΠΑΡΑΚΑΤΩ ΤΟ ΣΧΗΜΑΤΙΚΟ ,ΟΙ ΜΕΤΑΣΧΗΜΑΤΙΣΤΕΣ ΚΑΙ ΤΑ ΥΊΚΑ ΚΑΤΑΣΚΕΥΗΣ
''ΕΡΑΣΙΤΕΧΝΙΚΟ ΔΥΚΤΙΟ ΕΛΛΑΔΑΣ ΝΟΣΤΑΛΓΙΑ'' H ΚΑΛΥΤΕΡΗ ΕΛΛΗΝΙΚΗ ΜΟΥΣΙΚΗ ΑΠΟ ΤΑ 1960 ΜΕΧΡΙ ΣΗΜΕΡΑ ΟΛΟ ΤΟ 24ΩΡΟ . Ο ΣΤΑΘΜΟΣ ΤΩΝ ΜΕΓΑΛΩΝ ΕΠΙΤΥΧΙΩΝ ΤΟΥ ΕΛΛΗΝΙΚΟΥ ΠΕΝΤΑΓΡΑΜΟΥ ΣΤΗΝ ΕΛΛΑΔΑ ΜΕ ΕΚΠΛΗΚΤΙΚΗ ΠΟΙΟΤΗΤΑ ΗΧΟΥ HD.
KATAΣΚΕΥΗ ΠΟΜΠΟΥ HF 300 WATT ME 2 BLF177
ΠΑΡΑΚΑΤΩ ΤΟ ΣΧΗΜΑΤΙΚΟ ,ΟΙ ΜΕΤΑΣΧΗΜΑΤΙΣΤΕΣ ΚΑΙ ΤΑ ΥΊΚΑ ΚΑΤΑΣΚΕΥΗΣ
ΚΑΤΑΣΚΕΥΗ ΠΟΜΠΟΥ HF ΜΕ ΤΗΝ ΛΥΧΝΕΙΑ GU-43B 1.8 - 30 MHZ
1.2 KWATT HF
ΠΑΡΑΚΑΤΩ ΤΟ ΣΧΗΜΑΤΙΚΟ ΜΕ ΤΑ ΥΛΙΚΑ ΚΑΤΑΣΚΕΥΗΣ
PIC16F84 & SAA1057 AM HEX CODE Frequency range 512 -> 1800 kHz
1X 16 LCD HEX FOR ONE LCD
KATAΣΚΕΥΗ ΕΝΙΣΧΥΤΗ FM 250 WATT 88 - 108 ME TO SD1480
28 VOLT 20 A . ΠΑΡΑΚΑΤΩ Ο ΕΝΙΣΧΥΤΗΣ ΣΤΗΝ ΠΛΑΚΕΤΑ
ΤΟΥ ΜΕ ΤΑ ΥΛΙΚΑ ΤΟΥ .
ΚΑΤΑΣΚΕΥΗ STEREO CODER FM ΜΕ ΣΧΕΔΙΟ
ΚΑΙ ΤΑ ΥΛΙΚΑ ΤΟΥ ΚΥΚΛΩΜΑΤΟΣ ΣΤΙΣ ΠΑΡΑΚΑΤΩ ΦΩΤΟ
ΔΙΑΣΤΑΣΕΙΣ PCB 9 X 4.5 CM
ΠΕΙΡΑΜΑΤΙΚΗ ΓΕΝΗΤΡΙΑ ΠΟΜΠΟΣ FM STEREO ME ENA
OLOKLHROMENO BA1404 ΠΑΡΑΚΑΤΩ ΣΧΗΜΑΤΙΚΑ ΚΑΙ ΥΛΙΚΑ ΚΑΤΑΣΚΕΥΗΣ
KATASKEYH GIA THN MPANTA TON HF ME TO TRANZISTOR MRF1K25
TA YLIKA KAI TA PHNIA PROSARMOGHS EINAI PIO KATO
KATASKEYH KANOYRGIOY ENISXYTH FM ME TO C1971 8 WATT
ΠΑΡΑΚΑΤΩ ΤΟ ΣΧΕΔΙΟ ΤΟΥ LINEAR ME ΟΛΑ ΤΑ ΥΛΙΚΑ ΤΟΥ ΠΛΑΚΕΤΑ ΜΕΓΕΘΟΣ 9.8 ΜΗΚΟΣ Χ 5 CM ΠΛΑΤΟΣ
KATAΣΚΕΥΗ ΕΠΑΓΓΕΛΜΑΤΙΚΗΣ ΚΕΡΑΙΑΣ YAGI 3 ΣΤΟΙΧΕΙΩΝ PRICE IΤΑΛΙΑΣ
BROADBAND 88 - 108 MHZ ΓΙΑ ΙΣΧΥ ΕΩΣ 2KWATT ΕΚΑΣΤΗ
ΟΛΑ ΤΑ ΧΑΡΑΚΤΗΡΙΣΤΗΚΑ ΣΤΟ ΠΑΡΑΚΑΤΩ ΓΡΑΦΗΜΑ
Η ΙΣΤΟΡΙΚΗ ΓΕΝΝΗΤΡΙΑ FM STEREO THΣ CDM ELECTRONICS ΤΗΣ ΔΕΚΑΕΤΙΑΣ ΤΟΥ 90'
ΑΠΟΚΡΥΠΤΟΓΡΑΦΗΣΗ ΤΩΝ ΟΛΟΚΛΗΡΩΜΕΝΩΝ ΠΟΥ ΧΡΗΣΙΜΟΠΟΙΟΥΣΕ ΤΟ ΚΥΚΛΩΜΑ
ΜΕ ΣΚΟΠΟ ΤΥΧΩΝ ΕΠΙΣΚΕΥΗ ΤΟΥΣ
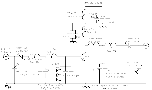
ΣΧΕΔΙΟ ΚΑΤΑΣΚΕΥΗΣ ΕΝΙΣΧΥΤΗ FM 75 WATT ME TO TIP 9380
ΥΛΙΚΑ ΚΑΙ ΣΤΟΙΧΕΙΑ ΚΑΤΑΣΚΕΥΗΣ ΣΤΟ ΠΑΡΑΚΑΤΩ ΣΧΕΔΙΟ
TROFODOTIKO VOLT 28 12 A
ΚΑΤΑΣΚΕΥΗ ΕΡΑΣΙΤΕΧΝΙΚΟΥ ΠΟΜΠΟΥ FΜ ΜΕ ΛΥΧΝΙΕΣ 6ΑΚ5 + 6C4W + 5763
+ 6146Β 55WATT
ΠΑΡΑΚΑΤΩ ΤΟ ΣΧΗΜΑΤΙΚΟ ΚΑΙ ΤΑ ΥΛΙΚΑ ΤΟΥ ΠΟΜΠΟΥ
ΚΑΤΑΣΚΕΥΗ ΠΟΜΠΟΥ FN 7 WATT ME TO 2SC 1971 EPISEIS XRHSIMOPOIOYME ΤΑ ΤR
BFR 91A + BFR 96A 2N3866 ΟΛΑ ΤΑ ΥΛΙΚΑ ΚΑΙ ΤΟ ΣΧΗΜΑΤΙΚΟ ΠΙΟ ΚΑΤΩ
ΚΑΤΑΣΚΕΥΗ DECODER ΕΚΠΟΜΠΗΣ AM STEREO ΣΕ ΡΑΔΙΟΦΩΝΙΚΌ ΔΕΚΤΗ
ΠΑΡΑΚΑΤΩ ΤΑ ΣΧΕΔΙΑ ΤΑ ΥΛΙΚΑ ΚΑΙ ΤΑ ΤΥΠΩΜΕΝΑ ΚΥΚΛΩΜΑΤΑ ΠΟΥ ΘΑ ΧΡΕΙΑΣΤΟΥΜΕ
ΚΑΤΑΣΚΕΥΗ ΕΝΙΣΧΥΤΗΣ ΗΧΟΥ ΜΕ ΛΥΧΝΕΙΕΣ ECC83 - 6SA7 - 6V6 - 6L6 - EL34
ΠΑΡΑΚΑΤΩ ΤΟ ΘΕΩΡΙΤΙΚΟ ΚΥΚΛΩΜΑ ΜΕ ΤΑ ΥΛΙΚΑ ΤΟΥ.
KATAΣΚΕΥΗ ΕΝΙΣΧΗΤΗ 30 WATT FM ME TO MRF 240
ΠΑΡΑΚΑΤΩ ΤΟ ΣΧΗΜΑΤΙΚΟ ΜΕ ΤΑ ΥΛΙΚΑ ΚΑΙ TO LPF FILTER
ΕΠΙΣΕΙΣ ΠΡΟΕΜΦΑΣΗ ΚΑΙ LIMITER ΠΑΡΑΚΑΤΩ...
KATAΣΚΕΥΗ ΕΝΙΣΧΥΤΗ FM ME TA RD15 KAI RD 70 70 WATT ME LPF
KATA THΝ ΕΙΣΟΔΟ ΒΛΕΠΟΥΜΕ ΜΙΑ ΠΤΩΣΗ ΙΣΧΥΩΣ ΜΕ ΑΝΤΙΣΤΑΣΕΙΣ MAX INPOUT 1 WATT
ΣΧΗΜΑΤΙΚΑ ΚΑΙ ΥΛΙΚΑ ΠΙΟ ΚΑΤΩ
ΚΑΤΑΣΚΕΥΗ EXITER FM 50 WATT ME PLL ME TA ΤΡΑΝΖΙΣΤΟΡ
SAV17 OR SC1091 .ΠΑΡΑΚΑΤΩ ΤΑ ΥΛΙΚΑ ΚΑΙ ΤΟ ΣΧΗΜΑΤΙΚΟ
BROADBAND PROFETIONAL DIPOLE CIROULAR TRANSMISION GROUNDED DIPOLE
BD-C1 DIPOLE FM 88-108 MHZ MAX POWER 2KWATT
ΠΑΡΑΚΑΤΩ ΟΛΑ ΤΑ ΣΤΟΙΧΕΙΑ ΠΟΥ ΧΡΕΙΑΖΟΝΤΑΙ ΓΙΑ ΤΗΝ ΚΑΤΑΣΚΕΥΗ ΤΗΣ
KATAΣΚΕΥΗ ΠΟΜΠΟΥ FM AΠΟ ΤΑ ΠΑΛΙΑ ME TO BLY 88 15 - 20 WATT
H KΑΤΑΣΚΕΥΗ ΧΡΕΙΑΖΕΤΕ ΨΥΓΕΙΟ ΚΑΙ ΧΡΗΣΙΜΟΠΟΙΕΙ ΤΡΑΝΖΙΣΤΟΡ 2N3924 ΚΑΙ BLY 88 ΣΤΗΝ
ΕΞΟΔΟ.
PLL FM 15 WATT WITH AUDIO LIMITER AND LPF FILTER
H KΑΤΑΣΚΕΥΗ ΕΙΝΑΙ ΠΙΟ ΠΟΛΥ ΠΑΡΑΤΗΡΗΣΗΣ ΠΑΡΑ ΣΧΕΔΙΟΥ ΟΜΩΣ ΑΞΙΖΕΙ ΝΑ
ΤΗΣ ΔΩΣΟΥΜΕ ΤΗΝ ΑΠΑΡΕΤΗΤΗ ΠΡΟΣΟΧΗ ΣΤΗΝ ΚΑΤΑΣΚΕΥΗ ΤΗΣ .
ΚΑΤΑΣΚΕΥΗ 10 WATT FM AMPLIFIRE 88 - 108
ANΑΥΞΗΣΟΥΜΕ ΤΗΝ ΕΙΣΟΔΟ ΕΩΣ 500 mWATT φτανει ΤΑ 20 - 25 WATT ANETA