''ΕΡΑΣΙΤΕΧΝΙΚΟ ΔΥΚΤΙΟ ΕΛΛΑΔΑΣ ΝΟΣΤΑΛΓΙΑ'' H ΚΑΛΥΤΕΡΗ ΕΛΛΗΝΙΚΗ ΜΟΥΣΙΚΗ ΑΠΟ ΤΑ 1960 ΜΕΧΡΙ ΣΗΜΕΡΑ ΟΛΟ ΤΟ 24ΩΡΟ . Ο ΣΤΑΘΜΟΣ ΤΩΝ ΜΕΓΑΛΩΝ ΕΠΙΤΥΧΙΩΝ ΤΟΥ ΕΛΛΗΝΙΚΟΥ ΠΕΝΤΑΓΡΑΜΟΥ ΣΤΗΝ ΕΛΛΑΔΑ ΜΕ ΕΚΠΛΗΚΤΙΚΗ ΠΟΙΟΤΗΤΑ ΗΧΟΥ HD.
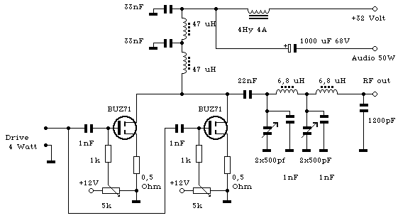
ΚΑΤΑΣΚΕΥΗ LINEAR MW_70W CARIER 250 WATT PEP
ME TO TRANSISTOR BUZ71 70WATT
Σημείωση: Μόνο ένα μέλος αυτού του ιστολογίου μπορεί να αναρτήσει σχόλιο.
Δεν υπάρχουν σχόλια:
Δημοσίευση σχολίου
Σημείωση: Μόνο ένα μέλος αυτού του ιστολογίου μπορεί να αναρτήσει σχόλιο.